91网站

培养方案

当前位置: 91网站    本科生教育    培养方案    正文

2024级建筑环境与能源应用工程专业本科培养方案

发布者:曾向荣发布时间:2024-10-10动态浏览次数:

2024级建筑环境与能源应用工程专业本科培养方案

(专业代码:081002

一、专业介绍

91网站 建筑环境与能源应用工程专业筹建于1993年,1994年开始招生,2004年获评江西省品牌专业,2007年获批硕士学位授予权,2010年获批江西省特色专业,2017年获批一级学科博士学位授予权,2020年入选江西省一流专业,2023年获批博士后流动站。是江西省最早开设本专业的高校,也是江西省在能源与人工环境领域最早开设的本科专业,也是该领域江西省最早拥有本-硕-博-博士后完整人才培养体系的专业。30年来,91网站 建筑环境与能源应用工程专业人才培养成效显著,先后获批江西省品牌专业、特色专业及江西省一流专业建设点。

本专业立足于“碳达峰、碳中和”国家战略目标,结合国家新能源与人工环境领域发展新方向围绕江西省(“1269”行动计划)乃至全国新能源重点产业链人才需求,新工科为背景对传统建环专业改造升级,形成人工环境智能营造与区域智慧能源两个专业方向培养具有坚实数理基础和专业知识,具备优秀人文素养和高度社会责任,服务江西乃至全国经济建设和社会发展需要的高素质应用型人才。

二、专业培养目标

本专业面向经济主战场、面向国家重大需求、面向人民生命健康,秉承“日新其德,止于至善”的校训,强化“基础厚实、专业扎实、体格壮实、品格充实”全方位发展的育人特色,培养具备坚实的人工环境智能营造(区域智慧能源)工程领域理论与专业知识,具备开放兼容与多元化发展的知识结构,具备解决本领域复杂工程问题的实践能力,具备劳动精神、创新思维、沟通表达和团队合作能力,信念执着、品德优良、知识丰富、本领过硬、具有引领本领域及相关领域未来发展的新时代高级工程技术人才。

学生毕业后,经过5年左右的实践锻炼,应能达到以下要求;

(1) 能够根据具体工程要求和实际情况,提出工程设计智慧建造及运维产品开发设计的具体实施方案技术措施。

(2) 具备发现、分析解决实际问题的能力,能够在工作中主动发现存在的工程问题,并能用所学知识做到具体问题具体分析,明确问题存在的因果关系,提出解决问题的具体方法并付诸实施。

(3) 具有良好的团队合作和沟通协调能力,能够不同角色人员构成的团队中作为成员或者领导发挥作用。

(4) 具有良好的职业道德和社会责任感。

(5) 具备自我学习持续学习能力,能不断的跟踪国内外专业技术的进步和发展,吸收的技术和知识加以应用

三、毕业要求

本专业结合“碳达峰、碳中和”国家战略,面向经济主战场、面向国家重大需求、面向人民生命健康,围绕江西省乃至全国新能源重点产业链的发展方向,根据毕业生就业领域所涉及的能源与人工环境工程范畴及特点,本专业设置人工环境智能营造和区域智慧能源两个方向

两个方向在课程体系中以两个模块课程组支撑,学生须按所选专业方向完成培养方案规定的全部课程学习和实践环节训练,至少修满165学分,毕业论文设计答辩合格,方可准予毕业。

具体毕业要求如下:

表1 毕业要求与指标点

毕业要求

指标点

1-工程知识:掌握本专业所需的数学、自然科学、工程技术基础和专业知识,并能够应用解决人工环境智能营造或区域智慧能源领域复杂工程问题

1-1掌握本专业所需的数学和自然科学基本概念和基础知识,并应用数学和计算机知识进行工程问题的描述、表述、分析、优化以及建立合适的数学模型用于解决复杂工程问题

1-2掌握本专业所需的理化等自然科学知识和实验,并能应用于分析、解决工程问题

1-3掌握工程设计施工设备运行维护管理过程中所需的工程技术基础知识

1-4掌握能源与人工环境相关专业知识,熟悉相关的工程技术、基本理论和方法,并能够将专业知识用于解决复杂工程问题

2-问题分析:能够应用数学、自然科学和工程科学的基本原理,识别、表达、并通过文献研究分析人工环境智能营造或区域智慧能源领域工程问题,以获得有效结论

2-1能够应用数学、自然科学和工程科学的基本原理知识,定义需要解决工程问题

2-2能够应用数学、自然科学和工程科学的基本原理分析工程问题

2-3具备借助文献分析研究工程问题解决方案进行选择、比较和分析获得有效结论的能力

3-设计/开发解决方案:能够设计针对复杂工程问题的解决方案,设计满足特定需求的系统、单元(部件)或工艺流程,并能够在设计环节中体现创新意识,考虑社会、节能、健康、安全、法律、文化以及环保等因素。

3-1 熟悉相关的工程技术的基本原理和设计计算方法针对具体工程问题,设计开发合理方案,并能进行技术分析与评价

3-2 能够综合运用专业基础和专业知识,设计满足特定复杂工程需求的系统设备

3-3能够在相关设计环节中体现创新意识,考虑社会、健康、安全、法律、文化以及环境等因素

4-研究:掌握基本的研究方法。能够基于科学原理并采用科学方法对人工环境智能营造或区域智慧能源领域复杂工程问题进行研究,包括设计实验、分析与解释数据、并通过信息综合得到合理有效的结论

4-1能够应用本专业相关实验的基本原理和操作方法,能够基于科学原理并采用科学方法针对复杂专业问题分析和选择合理的实验方法设计实验项目

4-2结合专业知识,设计实验对相关工程进行分析研究

4-3能够正确采集、整理实验数据,对实验数据进行有效分析解释并通过信息综合得到合理有效的结论,并应用于工程实践

5-使用现代工具:能够针对人工环境智能营造或区域智慧能源领域复杂工程问题,开发、选择与使用恰当的技术、资源、现代工程工具和信息技术工具,包括对工程问题的预测与分析,并能够理解其局限性。

5-1能够使用信息检索工具获取解决工程问题的相关知识

5-2具备选择合适的技术、资源与工具对工程的规划、设计、施工和管理相关工程实际问题进行表达的能力

5-3具有运用现代工程工具和信息技术获取专业信息知识解决工程问题的能力包括对工程问题的预测与分析,并能够理解其局限性

6-工程与社会:能够基于人工环境智能营造或区域智慧能源相关背景知识,对分析领域内的相关工程问题进行合理分析,评价专业工程实践和复杂工程问题解决方案对社会、健康、安全、环境法律以及文化的影响,并理解应承担的责任

6-1熟悉本专业相关的工程技术标准体系产业政策和法律法规等,理解不同工种应承担的责任

6-2在解决工程问题的过程中,能够考虑工程实施方案对社会、健康、安全、环境、法律以及文化的影响,并有相应的分析评价

6-3能够用专业相关知识分析、评价工程问题解决方案对社会、健康、安全、法律以及文化的影响,并理解应承担的责任

7-环境和可持续发展:能够理解和评价针对人工环境智能营造或区域智慧能源领域问题的工程实践对环境、社会可持续发展的影响

7-1熟悉与本专业相关的环境保护与可持续发展的方针政策和法规能够理解本专业问题的工程实践对环境、社会可持续发展可能造成的影响

7-2熟悉本专业建设的基本程序,能够就本专业对社会、健康、安全以及环境的影响进行评价并提出初步解决方案

8-职业规范:具有人文社会科学素养、社会责任感,能够在人工环境智能营造或区域智慧能源领域工程实践中理解并遵守工程职业道德和规范,履行责任

8-1熟悉党和国家的方针政策,具有良好的思想政治觉悟人文社会科学素养健康的体魄和健全的人格,具备科学的世界观、人生观和价值观

8-2理解职业道德规范,具有良好的思想道德修养热爱能源与人工环境事业,能够在工程实践中懂法守法,具备责任心和社会责任感,遵守职业道德

9-个人和团队:具有人际交往、团队合作及一定的组织管理能力,能够在多学科背景下的团队中承担个体、团队成员以及负责人的角色

9-1理解团队中不同角色的职责及对团队的作用

9-2能够在团队中承担不同的角色并帮助团队实现目标

9-3能与团队其他成员有效沟通,听取反馈并对建议做出合理反应

10-沟通:能够就人工环境智能营造或区域智慧能源领域的工程问题与业界同行及社会公众进行有效沟通和交流,包括撰写报告和设计方案,陈述发言,清晰表达技术思路。并具备一定的国际视野,能够在跨文化背景下进行沟通和交流

10-1能够有效运用数据图表、设计图纸等方式展示工程信息

10-2能够正确表述本专业工程问题,能规范撰写专业技术报告和设计文稿

10-3能够清晰表达技术思路,并能正确答辩或解答专业技术问题

10-4掌握一门外语,能够在跨文化背景下,就专业技术问题进行口头或书面沟通和交流

11-项目管理:理解并掌握人工环境智能营造或区域智慧能源领域工程管理原理与经济决策方法,并能在多学科环境中应用

11-1掌握工程施工的基本知识,理解工程经济分析的基本理论及经济效益评价的基本方法熟悉工程项目管理的内涵及方法

11-2能将工程管理原理和经济决策方法综合应用工程设计、施工和管理

11-3熟悉各类工程的运行管理体制,能够应用所学专业知识对相关设施设备运行状况进行科学分析

12-终身学习:具有自主学习和终身学习的意识,有不断学习和适应发展的能力

12-1能够正确认识自我探索和学习的必要性,确立终身学习的理念,具有终身学习的意识

12-2具有自主学习和适应社会发展的能力

四、主要实践课程

4.1主干学科

土木工程

4.2核心课程

核心课程包括学科基础核心课程和专业方向核心课程。

学科基础核心课程是指为学生专业课程学习奠定专业理论基础,并培养学生科学思维能力的关键课程,包括:

流体力学(4学分)、工程热力学(3学分)、传热学(3学分)、电工与电子技术(3学分)、热质交换原理与设备(2学分)、建筑环境学(2.5学分)、自动控制原理(2学分)

专业方向核心课程是指能够覆盖专业知识领域,并反映专业特性和特点的关键课程,根据专业方向分为:

专业方向一:人工环境智能营造

冷热源工程(4学分)、可再生能源利用技术(2学分)、城镇燃气应用(2学分)、建筑环境测试技术(A)(2学分)、暖通空调(5.5学分)。

专业方向二:区域智慧能源

化工原理(2.5学分)、燃气输配与储存(3学分)、区域供热供冷(1.5学分)、供配电技术及应用(2.5学分)、暖通空调基础(2学分)、城市燃气气源及安全(2学分)、能源环境测试技术(2学分)


五、专业主干学科、核心课程

建筑环境与能源应用工程的实践体系教学(见表2)由实验、实习、设计、课外科技活动等方式进行。实践体系教学的作用主要是培养学生具有实验基本技能、工程设计和施工的基本能力、科学研究的初步能力等。

表2  建筑环境与能源应用工程专业的实践体系教学

序号

教学类别

教学内容

1

实验

公共基础实验:自然科学与工科工程技术基础的教学实验

专业基础实验:建筑环境与能源应用工程专业基础知识的教学实验

专业实验:建筑环境与能源应用工程专业知识的教学实验

2

实习

工程训练与劳动教育(原金工实习:机械制造各工种(车、钳、铣、磨、焊、铸等)

认识实习:专业设施、设备、运行系统的参观

生产实习:专业设施、设备、运行系统的工程实践

毕业实习:专业工程设计或科研项目的专题实习

3

设计与论文

课程设计:专业工程方案设计

毕业设计:专业工程方案与施工设计

毕业论文:专业技术问题研究

4

课外科技活动

大学生创新训练(自选)


5.1 实验

实验包括公共基础实验、专业基础实验、专业实验等。公共基础实验参照学校对工科学科的要求,统一安排实验内容。实验学分按每16学时核计1学分。

专业基础实验有:建筑环境学、工程热力学、传热学、流体力学、热质交换原理与设备、流体输配管网等课程实验。

专业实验有:冷热源工程、暖通空调、城镇燃气应用、建筑环境测试技术、化工原理、燃气燃烧与应用、能源环境测试技术等课程实验。


5.2 专业实习

专业实习包括:工程训练与劳动教育(原金工实习;认识实习;施工(生产/运行)实习;毕业实习。专业实习学分按1周核计1学分。

工程训练与劳动教育(原金工实习参照学校对工科学科的要求,统一安排实习内容,2周。

认识实习1周,基本要求为:

(1)了解人工环境智能营造或区域智慧能源工程系统及相关设备的知识要点和教学的整体安排;了解专业领域研究对象和学习内容;

(2)增加学生对本专业领域的兴趣和学习目的性,提高人工环境智能营造或区域智慧能源工程领域的认识,为专业课程学习做好准备。

生产实习2周,基本要求为(人工环境智能营造和区域智慧能源分别开展)

(1)了解人工环境智能营造或区域智慧能源领域工程设备智能制造、安装调试及智慧运维过程;具体涉及工程设计、智慧建造智慧运维管理及设备智能制造等过程的工作内容;常用的技术规范、技术措施、验收标准等内容;

(2)人工环境智能营造或区域智慧能源领域相关组织机构、企业经营管理和工程实施模式等建立感性认识;增强对专业课程中有关系统、设备及其应用的感性认识等。

毕业实习2周,基本要求为(人工环境智能营造和区域智慧能源分别开展)

(1)了解人工环境智能营造或区域智慧能源领域工程设计、智能建造及智慧运维等过程的工作内容;专业相关新技术、新设备和新成果的应用;有关工程设计、智能建造及智慧运维中应注意的问题

(2)增强对专业设计规范、标准、技术规程应用的认识。

5.3 专业设计

根据专业方向选择并完成专业设计。

5.3.1人工环境智能营造方向专业设计

专业课程设计总周数为10(见表3;毕业设计(或毕业论文)14周


表3人工环境智能营造方向专业课程设计

序号

课程名称

学分

学时

1

可再生能源利用技术课程设计

2

2

2

冷热源工程课程设计

2

2

3

暖通空调工程课程设计

4

4

4

城镇燃气应用课程设计

1

1周

5

施工组织及概预算(E)课程设计

1

1周

人工环境智能营造方向课程设计的基本要求:

(1)掌握工程设计计算用室内外气象参数的确定方法;方案设计的基本方法;方案设计所需负荷计算、设备选型、输配管路设计、能源供给量等的基本计算方法

(2)熟悉设计方案、设计思想的正确表达方法;熟悉建筑参数、工艺参数、使用要求与本专业工程设计的关系

(3)了解工程设计的方法与步骤;熟悉所设计的人工环境智能营造系统设备性能等;掌握工程设计规范、标准、设计手册的使用方法。

人工环境智能营造方向毕业设计的基本要求

(1)掌握工程设计方法;建筑负荷计算、设备选型、输配管路设计、能源供给量等的计算方法;工程图纸正确表达设计思想的方法;

(2)熟悉工程设计规范、标准、设计手册的使用方法;

(3)了解所设计人工环境智能营造系统的设备性能、运行调节;所做工程设计的智能建造方法及所做工程的投资与效益。

人工环境智能营造方向毕业论文的基本要求:

(1)掌握科研论文的写作的基本方法和科研工作的基本方法;

(2)熟悉科研论文正确表达研究成果的方法;使用试验研究的仪器仪表、系统装置;研究中所使用的分析方法;表达试验研究成果的基础数据;

(3)了解所研究问题的技术背景和研究成果的用途。

5.3.2区域智慧能源方向专业设计

专业课程设计总周数为10(见表4;毕业设计(或毕业论文)14周

表4区域智慧能源方向专业课程设计

序号

课程名称

学分

学时

1

燃气综合课程设计

3

3

2

能源系统人工智能课程设计

2

2

3

区域供热供冷课程设计

2

2

4

供配电技术及应用课程设计

2

2

5

能源工程管理课程设计

1

1周

区域智慧能源方向课程设计的基本要求:

(1)掌握热-气-电区域能源系统的设计基本理论;方案设计的基本方法;方案设计所需负荷计算、设备选型、输配系统(包括管路和线路)设计、能源供给量等的基本计算方法

(2)熟悉热-气-电区域能源系统设计方案、设计思想的正确表达方法;熟悉区域能源系统的工艺参数、使用要求与本专业工程设计的关系

(3)了解工程设计的方法与步骤;熟悉所设计的热-气-电区域能源输配系统的设备性能;掌握工程设计规范、标准、设计手册的使用方法。

区域智慧能源方向毕业设计的基本要求:

(1)掌握工程设计方法;区域能源系统负荷计算、设备选型、输配系统(包括管路和线路)设计、能源供给量等的计算方法;工程图纸正确表达设计思想的方法;

(2)熟悉工程设计规范、标准、设计手册的使用方法;

(3)了解所设计热-气-电区域能源系统的设备性能、运行调节;所做工程设计的智能建造方法及所做工程的投资与效益。

区域智慧能源方向毕业论文的基本要求:

(1)掌握科研论文的写作的基本方法和科研工作的基本方法;

(2)熟悉科研论文正确表达研究成果的方法;使用试验研究的仪器仪表、系统装置;研究中所使用的分析方法;表达试验研究成果的基础数据;

(3)了解所研究问题的技术背景和研究成果的用途。

5.4大学生创新训练

提倡和鼓励学生积极参加大学生课外科技创新活动和本专业组织的国际、国内大赛。

六、学历、学制、学位

6.1学历

大学本科

6.2学制

本专业标准学制为4年。

6.3学位

本专业所授学位为工学学士。


七、课程体系

表5课程体系学分要求

项目

人工环境智能营造

区域智慧能源

学分

%

学分

%

毕业总学分

165

100

165

100

公共基础课

必修课

37

41

24.84

37

41

24.84

选修课

4

4

学科基础课

必修课

49.5

53.5

32.42

49.5

53.5

32.42

选修课

4

4

专业课

必修课

15.5

33.5

20.3

15.5

33.5

20.3

选修课

限选

17

17

任选

1

1

实践教学

含素质拓展

37

37

22.42

37

37

22.42

实践教学(含课程实践学分)

53

53

32.12

53

53

32.12












表6 课程体系要求

序号

课程类型

认证要求比例

实际开设比例

1

数学与自然科学类

15%

16.1%

2

工程基础类


30%


40.5%


3

专业基础类

4

专业类

5

工程实践与毕业设计(论文)

20%

22.5%

6

人文社科类

15%

20.9%





八、毕业要求与课程支撑对应

方向一:人工环境智能营造

表7毕业要求与人工环境智能营造方向课程支撑关系

       毕业要求

课程名称

1-工程知识

2-问题分析

3-设计/开发解决方案

4-研究

5-使用现代工具

6-工程与社会

1-1

1-2

1-3

1-4

2-1

2-2

2-3

3-1

3-2

3-3

4-1

4-2

4-3

5-1

5-2

5-3

6-1

6-2

6-3

马克思主义基本原理


















M


思想道德与法治










H







H

H


习近平新时代中国特色社会主义思想概论










H







H

H


毛泽东思想和中国特色社会主义理论体系概论


















M


中国近现代史纲要(含井冈山精神)










M








M


形势与政策(Ⅰ~Ⅷ)










H







M

M


职业生涯与发展规划




















心理健康教育




















心理素质拓展




















创新创业过程与方法










H










就业指导




















国家安全与军事理论




















大学信息技术基础

H


H











H

H





体育(I, II, III, IV)




















大学英语 (I, II, III, IV)




















高等数学(A) (I, II)

H




H

H

H













工程制图基础A



H












H

H




大学物理(I, II)


H



H

H














大学物理实验 (I, II)


H









H

H








线性代数(A)

M



















概率论与数理统计B

M



















工程力学(D)



H


H

H














工程化学


H



H

H














机械设计基础



H



H


H

H











流体力学(B)

M


H

H

H

H

H


H

M

H

H

H

M


M




工程热力学

M


H

H

H

H

H


H

H

H

H

H

M


M




传热学

M


H

H

H

H

H


H

H

H

H

H

M






建筑环境学(A)

M



H

H

H

H







M




H

H

自动控制原理

M


H


H



H

H







H




交通运输概论










M








M

H

建筑概论



M







M








H

H

Python程序设计语言

H







M

M






M

H




电工与电子技术

M


H



H



H





M


M




工程经济学 (B)










H







H

H


建筑电气(B)




H





M









M


测量学(D)



H



H


H

H











冷热源工程(A)

M


H

H

H

H

H

H

H


M

H

H





M

M

流体输配管网 I

M


H

H

H

H

H

H

H


M

H

H





M

M

热质交换原理与设备 I

M


H

H

H

H

H

H

H


M

H

H





M

M

暖通空调(C)

M


H

H

H

H

H

H

H


M

H

H





M

M

城镇燃气应用



H

H


H



H


M

H

H


H



M

M

可再生能源利用技术



H

H


H



H



H






M

M

建筑设备自动化(A)



H

H


H


H

H


M

H

H


H





暖通空调专业CAD及BIM技术



H












H





空气洁净技术



H

H

H

H

H

H

H









M

M

建筑节能技术



H

H


H


H

H






H




H

建筑环境测试技术



H

H


H






H

H

H






暖通空调施工技术及专业技术法规



H

H













H



建筑给水排水工程(A)








H

H

H










施工组织及概预算(E)















H


H



暖通空调专业外语







H







H




H


交通人工环境学



H

H


H









H


H



人工智能基础

H







H







M

H




数据中心节能技术及应用



H

H


H


H

H

M





H





数据挖掘与能源智慧管理







H



H





H





程序设计与数值计算

H






H



H





M

H




军事技能




















专业导论(讲座)




















认识实习(B)


















M


大学物理综合性、设计性实验(开放性)


H









H

H








工程训练与劳动教育


















L


冷热源工程课程设计



H



H

H

H

H

M




H

H


H



暖通空调工程课程设计



H



H

H

H

H

M




H

H


H



城镇燃气应用课程设计



H



H

H

H

H

M




H

H


H



施工组织及概预算(E)课程设计



H



H

H

H

H

M




H

H


H



可再生能源利用技术课程设计



H



H

H

H

H

M




H

H


H



生产实习




















专业创新创业实践I II










H










毕业设计










H





H




H

毕业实习



H



H

H

H

H

M




H

H


H



素质拓展




















(续表)

        毕业要求

课程名称

7-环境和可持续发展

8-职业规范

9-个人和团队

10-沟通

11-项目管理

12-终身学习

7-1

7-2

8-1

8-2

9-1

9-2

9-3

10-1

10-2

10-3

10-4

11-1

11-2

11-3

12-1

12-2

马克思主义基本原理



H












H


思想道德与法治



H

H

H












习近平新时代中国特色社会主义思想概论



H

H

H












毛泽东思想和中国特色社会主义理论体系概论



H

H

M












中国近现代史纲要(含井冈山精神)



H














形势与政策(Ⅰ~Ⅷ)



H














职业生涯与发展规划



H












M


心理健康教育





H

H

H








M

M

心理素质拓展





H

H

H








M

M

创新创业过程与方法




M

M

M


H



H

M



H

H

就业指导















H


国家安全与军事理论



M

H

H

M









H

H

大学信息技术基础



H

H

H












体育(I, II, III, IV)

















大学英语 (I, II, III, IV)



H


H

H

H










高等数学(A) (I, II)











H




H

H

工程制图基础A

M

M















大学物理(I, II)

















大学物理实验 (I, II)








H









线性代数(A)

















概率论与数理统计B

















工程力学(D)

















工程化学

















机械设计基础














M



流体力学(B)









M

M





M

M

工程热力学



M

M





M

M





M

M

传热学









M

M





M

M

建筑环境学(A)

H

H

M

M





M

M





M

M

自动控制原理









M

M





M

M

交通运输概论

M

M















建筑概论

M

M















Python程序设计语言

















电工与电子技术









M

M







工程经济学 (B)












H

H




建筑电气(B)














H



测量学(D)

M

M















冷热源工程(A)









M

M





M

M

流体输配管网 I









M

M





M

M

热质交换原理与设备 I









M

M





M

M

暖通空调(C)

H








M

M





M

M

城镇燃气应用

H








M

M





M

M

可再生能源利用技术

H

H







M

M





M

M

建筑设备自动化(A)









M

M





M

M

暖通空调专业CAD及BIM技术








H









空气洁净技术

H

H







M

M





M

M

建筑节能技术

H








M

M





M

M

建筑环境测试技术

H








M

M





M

M

暖通空调施工技术及专业技术法规




H








H

H

H



建筑给水排水工程(A)

H










H




H

H

施工组织及概预算(E)


H










H

H

H



暖通空调专业外语









M

M

H






交通人工环境学









M

M





M

M

人工智能基础















M

M

数据中心节能技术及应用

H














M

M

数据挖掘与能源智慧管理















M

M

程序设计与数值计算

















军事技能





H

H

H










专业导论(讲座)




H






M





H

H

认识实习(B)





H

H








H



大学物理综合性、设计性实验(开放性)

















工程训练与劳动教育






H

H

H









冷热源工程课程设计






M

H

H









暖通空调工程课程设计






M

H

H









城镇燃气应用课程设计






M

H

H









施工组织及概预算(E)课程设计






M

H

H









可再生能源利用技术课程设计






M

H

H









生产实习





H

H

H







H



专业创新创业实践I II




M

M

M


H



H

M



H

H

毕业设计


H






H

H

H






H

毕业实习





H

H


H

H

H




H


H

素质拓展





H





H






H





方向二:区域智慧能源

表8 毕业要求与区域智慧能源方向课程支撑关系

          毕业要求

课程名称

1-工程知识

2-问题分析

3-设计/开发解决方案

4-研究

5-使用现代工具

6-工程与社会

1-1

1-2

1-3

1-4

2-1

2-2

2-3

3-1

3-2

3-3

4-1

4-2

4-3

5-1

5-2

5-3

6-1

6-2

6-3

马克思主义基本原理


















M


思想道德与法治










H







H

H


习近平新时代中国特色社会主义思想概论










H







H

H


毛泽东思想和中国特色社会主义理论体系概论


















M


中国近现代史纲要(含井冈山精神)










M








M


形势与政策(Ⅰ~Ⅷ)










H







M

M


职业生涯与发展规划




















心理健康教育




















心理素质拓展




















创新创业过程与方法










H










就业指导




















国家安全与军事理论




















大学信息技术基础

H


H











H

H





体育(I, II, III, IV)




















大学英语 (I, II, III, IV)




















高等数学(A) (I, II)

H




H

H

H













工程制图基础A



H












H

H




大学物理(I, II)


H



H

H














大学物理实验 (I, II)


H









H

H








线性代数(A)

M



















概率论与数理统计B

M



















工程力学(D)



H


H

H














工程化学


H



H

H














机械设计基础



H



H


H

H











流体力学(B)

M


H

H

H

H

H


H

M

H

H

H

M


M




工程热力学

M


H

H

H

H

H


H

H

H

H

H

M


M




传热学

M


H

H

H

H

H


H

H

H

H

H

M






建筑环境学(A)

M



H

H

H

H







M




H

H

自动控制原理

M


H


H



H

H







H




交通运输概论










M








M

H

建筑概论



M







M








H

H

Python程序设计语言

H







M

M






M

H




电工与电子技术

M


H



H



H





M


M




工程经济学 (B)










H







H

H


建筑电气(B)




H





M









M


测量学(D)



H



H


H

H











流体输配管网 II

M


H

H

H

H

H

H

H


M

H

H





M

M

化工原理

M


H

H

H

H

H

H

H


M

H

H





M

M

热质交换原理与设备 II

M


H

H

H

H

H

H

H


M

H

H





M

M

区域能源专业CAD及BIM技术



H












H





燃气输配与储存

M


H

H

H

H

H

H

H


M

H

H





M

M

燃气燃烧与应用

M


H

H

H

H

H

H

H


M

H

H





M

M

人工智能基础

H







H







M

H




区域供热供冷

M


H

H


H



H

H

H

H

H

M


M

M

M


供配电技术及应用



H

H

H

H

H

H

H









M

M

暖通空调基础

M


H

H

H

H

H

H

H









M

M

城市燃气气源及安全

M


H

H

H

H

H

H

H


M

H

H





M

M

能源环境测试技术



H

H


H






H

H

H






数据挖掘与能源智慧管理







H



H





H





程序设计与数值计算

H






H



H





M

H




燃料电池



H

H


H


H

H



H



H



M

M

低碳能源技术与应用



H

H

H

H

H

H

H









M

M

储能科学与工程



H

H

H

H

H

H

H









M

M

制冷原理及热泵技术



H

H

H

H

H

H

H









M

M

能源系统人工智能方法



H

H


H


H

H



H



H



M

M

专业英语阅读与写作







H







H




H


能源工程管理及专业技术法规















H


H



军事技能




















专业导论(讲座)




















认识实习(B)


















M


大学物理综合性、设计性实验(开放性)


H









H

H








工程训练与劳动教育


















L


燃气综合课程设计



H



H

H

H

H

M




H

H


H



能源系统人工智能课程设计



H



H

H

H

H

M




H

H


H



区域供热供冷课程设计



H



H

H

H

H

M




H

H


H



供配电技术及应用课程设计



H



H

H

H

H

M




H

H


H



能源工程管理课程设计



H



H

H

H

H

M




H

H


H



生产实习




















专业创新创业实践I II










H










毕业设计










H





H




H

毕业实习



H



H

H

H

H

M




H

H


H



素质拓展




















(续表)

           毕业要求

课程名称

7-环境和可持续发展

8-职业规范

9-个人和团队

10-沟通

11-项目管理

12-终身学习

7-1

7-2

8-1

8-2

9-1

9-2

9-3

10-1

10-2

10-3

10-4

11-1

11-2

11-3

12-1

12-2

马克思主义基本原理



H












H


思想道德与法治



H

H

H












习近平新时代中国特色社会主义思想概论



H

H

H












毛泽东思想和中国特色社会主义理论体系概论



H

H

M












中国近现代史纲要(含井冈山精神)



H














形势与政策(Ⅰ~Ⅷ)



H














职业生涯与发展规划



H












M


心理健康教育





H

H

H








M

M

心理素质拓展





H

H

H








M

M

创新创业过程与方法




M

M

M


H



H

M



H

H

就业指导















H


国家安全与军事理论



M

H

H

M









H

H

大学信息技术基础



H

H

H












体育(I, II, III, IV)

















大学英语 (I, II, III, IV)



H


H

H

H










高等数学(A) (I, II)











H




H

H

工程制图基础A

M

M















大学物理(I, II)

















大学物理实验 (I, II)








H









线性代数(A)

















概率论与数理统计B

















工程力学(D)

















工程化学

















机械设计基础














M



流体力学(B)









M

M





M

M

工程热力学



M

M





M

M





M

M

传热学









M

M





M

M

建筑环境学(A)

H

H

M

M





M

M





M

M

自动控制原理









M

M





M

M

交通运输概论

M

M















建筑概论

M

M















Python程序设计语言

















电工与电子技术









M

M







工程经济学 (B)












H

H




建筑电气(B)














H



测量学(D)

M

M















流体输配管网 II









M

M





M

M

化工原理

M








M

M





M

M

热质交换原理与设备 II









M

M





M

M

区域能源专业CAD及BIM技术








H









燃气输配与储存

H








M

M





M

M

燃气燃烧与应用

H








M

M





M

M

人工智能基础















M

M

区域供热供冷

H








M

M





M

M

供配电技术及应用









M

M





M

M

暖通空调基础

H








M

M





M

M

城市燃气气源及安全

H







H

M

M





M

M

能源环境测试技术

H








M

M





M

M

数据挖掘与能源智慧管理















M

M

程序设计与数值计算

















燃料电池

H








M

M





M

M

低碳能源技术与应用

H








M

M





M

M

储能科学与工程

H








M

M





M

M

制冷原理及热泵技术









M

M





M

M

能源系统人工智能方法









M

M





M

M

专业英语阅读与写作









M

M

H




M

M

能源工程管理及专业技术法规


H










H

H

H



军事技能





H

H

H










专业导论(讲座)




H






M





H

H

认识实习(B)





H

H








H



大学物理综合性、设计性实验(开放性)

















工程训练与劳动教育






H

H

H









燃气综合课程设计






M

H

H









能源系统人工智能课程设计






M

H

H









区域供热供冷课程设计






M

H

H









供配电技术及应用课程设计






M

H

H









能源工程管理课程设计






M

H

H









生产实习





H

H

H







H



专业创新创业实践I II




M

M

M


H



H

M



H

H

毕业设计


H






H

H

H






H

毕业实习





H

H


H

H

H




H


H

素质拓展





H





H






H


九、教学计划表

表9 2024建筑环境与能源应用工程教学计划表

1、公共基础课平台

课程模块

课程编号

课程名称

考核类型

学分

学时

课内学时

实践学时

修读学期

分学期周学时分配表

备注

 

实验学时

上机学时

其他学时

1

2

3

4

5

6

7

8

 

公共必修模块

1514100130

中国近现代史纲要

Conspectus of Chinese Modern History

考查

3.0

48

40

0

0

8

1

3









 

1514100201

形势与政策Ⅰ

Situation and Policy I

考查

0.25

8

8

0

0

0

1

2









 

1505100031

体育Ⅰ

Physical Education I

考查

1.0

36

32

0

0

4

1

2









 

1509100011

大学英语Ⅰ

College English I

考试

3.0

48

32

0

16

0

1

3









 

1506102450

大学信息技术基础

University Information Technology Foundation

考查

1.5

32

20

0

12

0

1

2









 

1505101460

国家安全与军事理论

National Security and Military Theory

考查

2.0

36

36

0

0

0

1

2









 

1500100101

职业生涯与发展规划

Career Development and Planning

考查

0.5

20

16

0

0

4

1

2









 

1500110570

心理健康教育

考查

1

16

16

0

0

0

1

2









 

1500110580

心理素质拓展

考查

1

16

0

0

0

16

2


2








 

1514100170

思想道德与法治

Cultivation of Ethic Thought and Fundamentals of Law

考查

3.0

48

40

0

0

8

2


3








 

1514100202

形势与政策Ⅱ

Situation and Policy II

考查

0.25

8

8

0

0

0

2


2








 

1505100032

体育Ⅱ

Physical Education II

考查

1.0

36

36

0

0

0

2


3








 

1509101482

大学英语Ⅱ

College English II

考试

2.0

32

24

0

8

0

2


2








 

1514100160

马克思主义基本原理

The Basic Principles of Marxism

考查

3.0

48

40

0

0

8

3



3







 

1514100203

形势与政策Ⅲ

Situation and Policy III

考查

0.25

8

8

0

0

0

3



2







 

1505100033

体育Ⅲ

Physical Education III

考查

1.0

36

36

0

0

0

3



2







 

1509101483

大学英语Ⅲ

College English III

考试

2.0

32

24

0

8

0

3



2







 

1500107760

创新创业过程与方法

Process and Method of Innovation and Entrepreneurship

考查

0.5

16

8

0

0

8

3



2







 

1514100180

毛泽东思想和中国特色社会主义理论体系概论

An Introduction to Mao Zedong Thought and the Theoretical System of Socialism with Chinese Character

考试

3.0

48

40

0

0

8

3



3







 

1514100190

习近平新时代中国特色社会主义思想概论

An Introduction to Xi Jinping Thought on Socialism with Chinese Characteristics for a New Era

考试

3.0

48

40

0

0

8

4




5






 

1514100204

形势与政策Ⅳ

Situation and Policy IV

考查

0.25

8

8

0

0

0

4




2






 

1505100034

体育Ⅳ

Physical Education IV

考查

1.0

36

36

0

0

0

4




2






 

1509101484

大学英语Ⅳ

College English IV

考试

2.0

32

24

0

8

0

4




2






 

1514100205

形势与政策Ⅴ

Situation and Policy

考查

0.25

8

8




5





2





 

1500110590

就业指导

Career Guidance

考查

0.5

18

16

0

0

2

5





2





 

1514100206

形势与政策Ⅵ

Physical Education

考查

0.25

8

8




6






2




 

1514100207

形势与政策Ⅶ

Physical Education

考查

0.25

8

8




7







2



 

1514100208

形势与政策Ⅷ

Physical Education

考查

0.25

8

8




8








2


 

小计

37

746

620

0

52

74


18

12

14

11

4

2

2

2




公共选修模块

公共选修课分为美学教育类、科技创新类、经管文法类三个模块,要求最低修满4学分。其中公共美育类模块所有学生必须最低修满2学分,科技创新类、经管文法类两个模块最低修满2个学分。

考查

4

64

64
















合计

41

810

684

0

52

74


18

12

14

11

4

2

2

2

























2、学科基础课平台

课程模块

课程编号

课程名称

考核类型

学分

总学时

课内学时

实践学时

修读学期

分学期周学时分配表

备注

实验学时

上机学时

其他学时

1

2

3

4

5

6

7

8

学科基础必修模块

1508100011

高等数学(A)I

Advanced Mathematics (A ) I

考试

6.0

96

96

0

0

0

1

6









1508100655

土木工程制图

Civil Engineering Drafting

考试

3

48

48




1

3









1508100012

高等数学(A)II

Advanced Mathematics(A)II

考试

4

64

64




2


4








1508100311

大学物理(I)

College Physics(I)

考试

3

48

48




2


3








1508100321

大学物理实验(I)

Experiment of College Physics(I)

考查

1

16


16



2


2








1508100312

大学物理(II)

College Physics(II)

考试

3

48

48




3



3







1508100322

大学物理实验(II)

Experiment of College Physics(II)

考查

1

16


16



3



2







1508100040

线性代数 (A)

Linear Algebra (A)

考查

2

32

32




3



2







1515101140

工程化学

Engineering Chemistry

考查

2

32

26

6



3



2







1501103210

工程力学 (D)

Engineering Mechanics (D)

考试

3

48

44

4



3



3







1501100780

流体力学(B)

Fluid Mechanics (B)

考试

4

64

56

8



3



4







1501106530

工程热力学

Engineering thermodynamics

考试

3

48

44

4



4




3






1503100230

机械设计基础

Basic of Mechanical Design

考试

2

32

32




4




2






1508101360

概率论与数理统计B

Probability Theory & Mathematical Statistics B

考试

2

32

32




4




2






1501106540

传热学

Heat Transfer

考试

3

48

42

4

2


4




3






1502164300

电工与电子技术

Electrical and Electronic Technology

考查

3

48

42

6



4




3






1501100810

建筑环境学 (A)

Building Environment Engineering (A)

考试

2.5

40

40




5





4





1502130570

自动控制原理

Principles of Automatic Control System

考查

2

40

36

4



5





3





小计

49.5

800

730

68

2

0


9

9

16

13

7

0

0

0


学科基础选修模块

1501106880

建筑概论

Introduction to Architecture

考查

1

16

16




2


2








1506110340

Python程序设计语言

Python Programming Language

考查

2

32

20


12


2


3








1513105450

交通运输概论D

Introduction to Traffic D

考查

1

16

16




2


2








1513105750

测量学(E

Survey(E

考查

2.5

40

28

12



4




2






1501100860

工程经济学 (B)

Engineering Economy (B)

考查

2

32

32




5





3





1501106890

人工智能基础

Fundamentals of Artificial Intelligence

考查

2

32

20


12


5





2





1502150070

建筑电气(B)

Building Electric (B)

考查

2

32

32




6






3




小计

12.5

200

164

12

24

0



7

0

2

5

3




学生至少应修学分

4

64

40


24




3



2





合计

53.5

864

770

68

26

0

0

9

12

16

13

9

0




3、专业课平台

方向一:人工环境智能营造

课程模块

课程编号

课程名称

考核类型

学分

总学时

课内学时

实践学时

修读学期

分学期周学时分配表

备注

实验学时

上机学时

其他学时

1

2

3

4

5

6

7

8

专业必修模块

1501100870

冷热源工程

Cold and Heat Sources Engineering

考试

4

64

60

4



5





4





1501106550

可再生能源利用技术

Renewable Energy Utilization Technology

考试

2

32

32




5





2





1501106560

城镇燃气应用

Urban Gas Application

考试

2

32

29

3



5





2





1501106570

建筑环境测试技术

Testing Technology for Building Environment

考试

2

32

26

6



5





2





1501106580

暖通空调

Heating Ventilation & Air-conditioning

考试

5.5

96

86

10



6






6





小计

15.5

256

233

23








10

6




限选模块

1501106860

流体输配管网

Fluid Piping Network

考试

2

40

36

4



4




3






1501103520

暖通空调专业CAD及BIM技术

CAD and BIM Technology for HVAC

考查

1

24

8


16


5





2





1501106870

热质交换原理与设备

Theory & Equipment of mass and heat transfer

考试

2

40

38

2



5





3





1501106600

空气洁净技术

Air Purifying Technique

考查

2

32

32




6






2




1501106610

建筑节能技术

Building Energy-saving Technology

考查

2

32

32




6






2




1501106620

建筑设备自动化

Building Equipment Automation

考试

2.5

40

40




6






3




1501106630

数据中心节能技术及应用

Energy saving technology and application for data center

考查

1.5

24

24




6






2




1501106640

暖通空调施工技术及专业技术法规

HVAC Construction Technology and Professional & Technical Regulations

考试

2

32

32




7







2



1501101020

施工组织及概预算(E)

Construction Organization & Estimate and Budget

考查

2

32

32




7







2



小计

17

296

274

6

16

0





3

5

9

4




学生至少应修学分

17

296

274

6

16

0





3

5

9

4



专业任选模块

1501106590

建筑给水排水工程

Building Water-supply & Sewerage Engineering

考查

1

16

16




5





2





1501106650

程序设计与数值计算

Programming and Numerical Calculation

考查

2

32

32




6






2




1501106950

交通人工环境学

Traffic artificial environment

考查

1.5

24

24




6






2




1501106660

数据挖掘与能源智慧管理

Data Mining and Intelligent Energy Management

考查

2

32

32




6






2




1501106670

暖通空调专业外语

Special English for HVAC

考查

1

16

16




7







2



小计

7.5

120

120









2

6

2

0


学生至少应修学分

1

16

16

0

0

0


0

0

0

0

0

0

2

0


合计

33.5

568

523

29

16

0





3

15

15

6



方向二:区域智慧能源

课程模块

课程编号

课程名称

考核类型

学分

总学时

课内学时

实践学时

修读学期

分学期周学时分配表

备注

实验学时

上机学时

其他学时

1

2

3

4

5

6

7

8

专业必修模块

1501106680

化工原理

Chemical Engineering Principle

考试

2.5

40

36

4



4




3






1501106690

区域供热供冷

Regional Heating and Cooling

考试

1.5

32

28

4



5





2





1501106700

供配电技术及应用

Power supply and distribution technology and application

考试

2.5

40

40




5





3





1501106710

能源环境测试技术

Energy environment testing technology

考试

2

32

26

6



5





2





1501106720

燃气输配与储存

Gas storage and distribution

考试

3

48

45

3



6






3




1501106730

暖通空调基础

HVAC Foundation

考试

2

32

32




6






2




1501106740

城市燃气气源及安全

City gas source and hydrogen energy

考试

2

32

32




6






2




小计

15.5

256

239

17







3

7

7




专业限选模块

1501106750

区域能源专业CAD及BIM技术

CAD and BIM Technology for Regional Energy

考查

1

24

8


16


5





2





1501106860

流体输配管网

Fluid Piping Network

考试

2

40

36

4



5





3





1501106870

热质交换原理与设备

Theory & Equipment of mass and heat transfer

考试

2

40

38

2



5





3





1501106760

燃气燃烧与应用

Gas Combustion and Applications

考试

1

24

20

4



5





2





1501106770

燃料电池

Fuel Cell

考查

2

32

32




6






2




1501106790

储能科学与工程

Energy Storage Science and Engineering

考试

3

48

48




6






3




1501106800

制冷原理及热泵技术

Refrigeration principle and heat pump technology

考试

2

32

32




6






2




1501106810

能源系统人工智能方法

Artificial intelligence methods for energy systems

考试

2

32

32




6






2




1501106820

能源工程管理及专业技术法规

Energy Engineering Management and Professional & Technical Regulations

考查

2

32

32




7







2



小计

17

304

278

10

16

0


0

0

0

0

10

9

2

0



学生至少应修学分

17

304

278

10

16

0


0

0

0

0

10

9

2



专业任选模块



1501106830

程序设计与数值计算

Programming and Numerical Calculation

考查

2

32

32




6






2




1501106780

低碳能源技术与应用

Low carbon energy technology and application

考查

2

32

32




6






2




1501106840

数据挖掘与能源智慧管理

Data Mining and Intelligent Energy Management

考查

2

32

32




6






2




1501106850

专业英语阅读与写作

Professional English Reading and Writing

考查

1

16

16




7







2



小计

7

112

112





0

0

0

0

0

6

2

0


学生至少应修学分

1

16

16

0

0

0


0

0

0

0

0

0

2

0


合计

33.5

576

533

27

16

0





3

17

16

4



4、实践教学平台

方向一:人工环境智能营造

课程模块

课程编号

课程名称

考核类型

学分

总学时

课内学时

实践学时

修读学期

分学期周学时分配表

备注

实验学时

上机学时

其他学时

1

2

3

4

5

6

7

8

课程实践模块

1500190200

军事技能

Military Skills

考查

1.0

2

2

0

0

0

1

0









1500190090

专业导论

Introduction to Professional

考查

0.0

8

0

0

0

8

1

0









1508190010

大学物理综合性、设计性实验(开放性)

Interestedly Designed Experiment of College Physics


1






3










1501191190

暖通空调工程课程设计

Curriculum Design of HVAC Engineering


4






6










1501192310

冷热源工程课程设计

Curriculum Design of Cold and Heat Sources Engineering


2






5










1501192320

城镇燃气应用课程设计

Curriculum Design of Urban gas


1






5










1501192330

可再生能源利用技术课程设计Curriculum Design of Renewable Energy Utilization Technology


2






5










1501190380

施工组织及概预算(E)课程设计

Curriculum Design of Construction Organization & Estimate and Budget


1






7










小计

12

10

2



8











专业实践模块

1500190211

专业创新创业实践I

Practice of Innovation and Entrepreneurship Education I

考查

0.5

8

0

0

0

0

1

0









1500190212

专业创新创业实践II

Practice of Innovation and Entrepreneurship Education II

考查

1.5

24

0

0

0

0

7







0



1561190670

工程训练与劳动教育

Engineering Training & Labor Education


2






4










1501190390

认识实习(B)                 Cognition Practice


1






2










1501191530

生产实习(D)

Practice of Production (D)


2






7










1501192380

毕业设计(论文)

Graduation Design (Thesis)


14






8










1501192390

毕业实习

Graduation Practice


2






8










小计

23
















素质拓展模块

1500190010

素质拓展

Essential Quality Expansion

考查

2.0

0
















合计

37
















总计


165

2242

1977

97

94

74


27

24

30

27

28

17

8

2





























方向二:区域智慧能源

课程模块

课程编号

课程名称

考核类型

学分

总学时

课内学时

实践学时

修读学期

分学期周学时分配表

备注

实验学时

上机学时

其他学时

1

2

3

4

5

6

7

8

课程实践模块

1500190200

军事技能

Military Skills

考查

1.0

2

2

0

0

0

1

0









1500190090

专业导论

Introduction to Professional

考查

0.0

8

0

0

0

8

1

0









1508190010

大学物理综合性、设计性实验(开放性)

Interestedly Designed Experiment of College Physics


1






3










1501192340

燃气综合课程设计

Synthesis Curriculum Design of Gas


3






6










1501192350

能源系统人工智能课程设计

Curriculum Design of Energy System Artificial Intelligence


2






6










1501192360

区域供热供冷课程设计

Curriculum Design of Regional Heating and Cooling


2






5










1501192370

供配电技术及应用课程设计

Curriculum Design of Power Supply & Distribution Technology and Application


2






5










1501192400

能源工程管理课程设计

Curriculum Design of Energy Engineering Management


1






7










小计

12
















专业实践模块

1500190211

专业创新创业实践I

Practice of Innovation and Entrepreneurship Education I

考查

0.5

8





1










1500190212

专业创新创业实践II

Practice of Innovation and Entrepreneurship Education II

考查

1.5

24





7










1561190670

工程训练与劳动教育

Engineering Training & Labor Education


2






4










1501190390

认识实习(B)

Cognition Practice


1






2










1501191530

生产实习(D)

Practice of Production (D)


2






7










1501192380

毕业设计(论文)

Graduation Design (Thesis)


14






8










1501192390

毕业实习

Graduation Practice


2






8










小计

23
















素质拓展模块

1500190010

素质拓展

Essential Quality Expansion

考查

2.0

0
















合计

37
















总计


165

2250

1987

95

94

74


27

24

30

27

30

18

6

2
























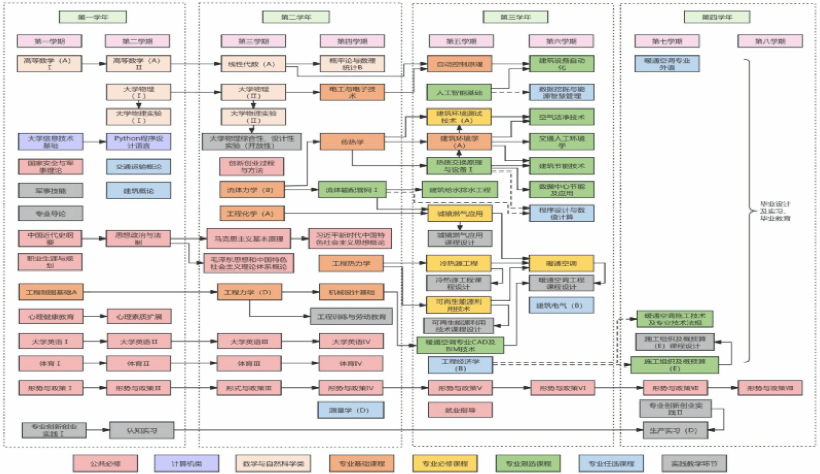
建筑环境与能源应用工程专业教学流程

方向一:人工环境智能营造

方向二:区域智慧能源